首页
魅力海口
"最"海口
生态环境
节庆活动
旅游服务
旅游标准化
悠游海口
景区
住宿
美食
娱 乐
购物
游记攻略
线路
视频
美图
资讯动态
旅游
文化
体育
会展
专题
海口故事
文艺
演出
展览
非遗
资讯
景点
乡村
市情
住宿
美食
购物
娱乐
文艺
展览
演出
非遗
体育
会展
攻略
美图
视频
服务
面朝大海 心暖花开
阳光海口欢迎您!
当前位置:
首页
>
标准化文件
新版《旅游景区质量等级划分》国家标准发布 明年3月1日实施
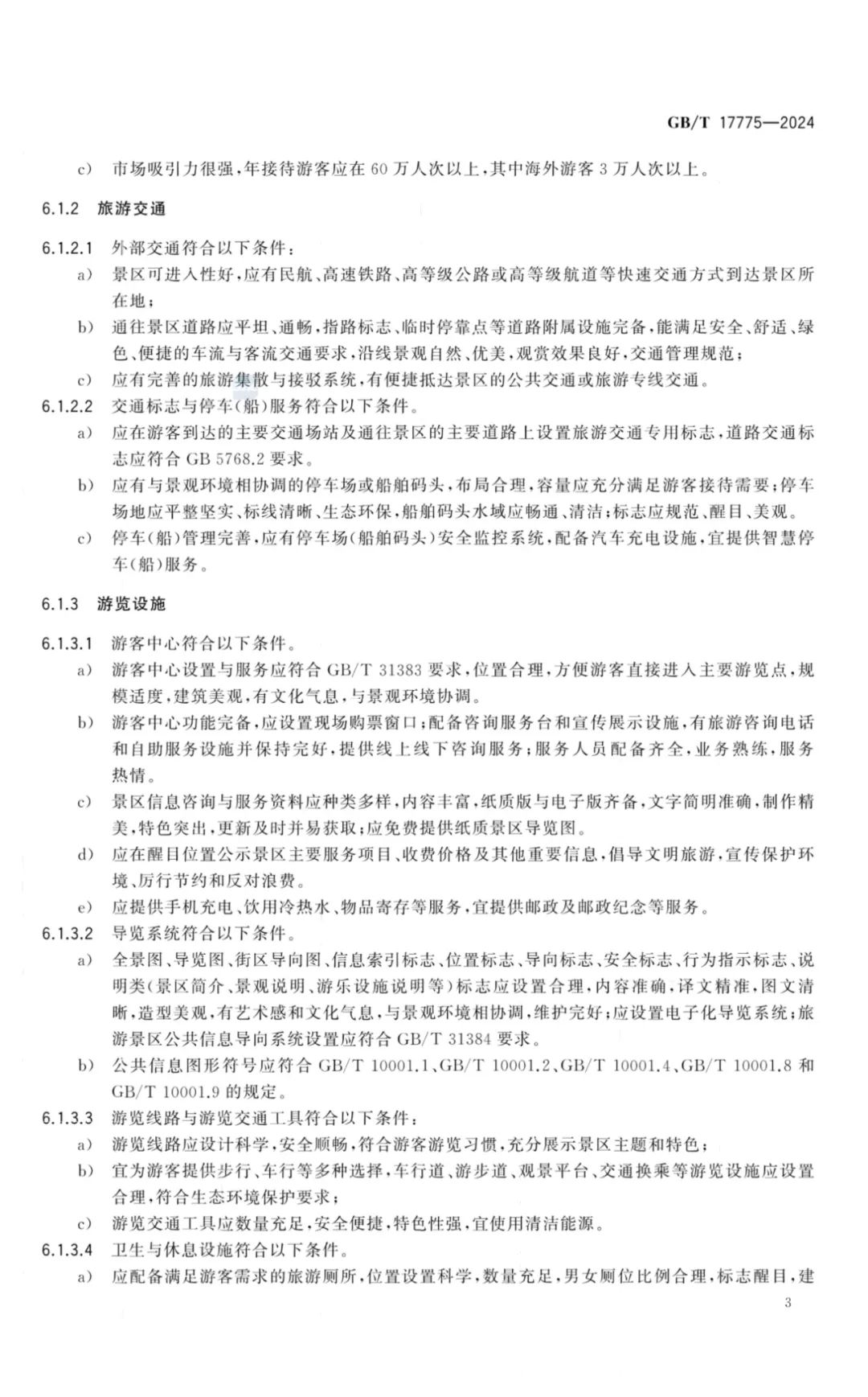
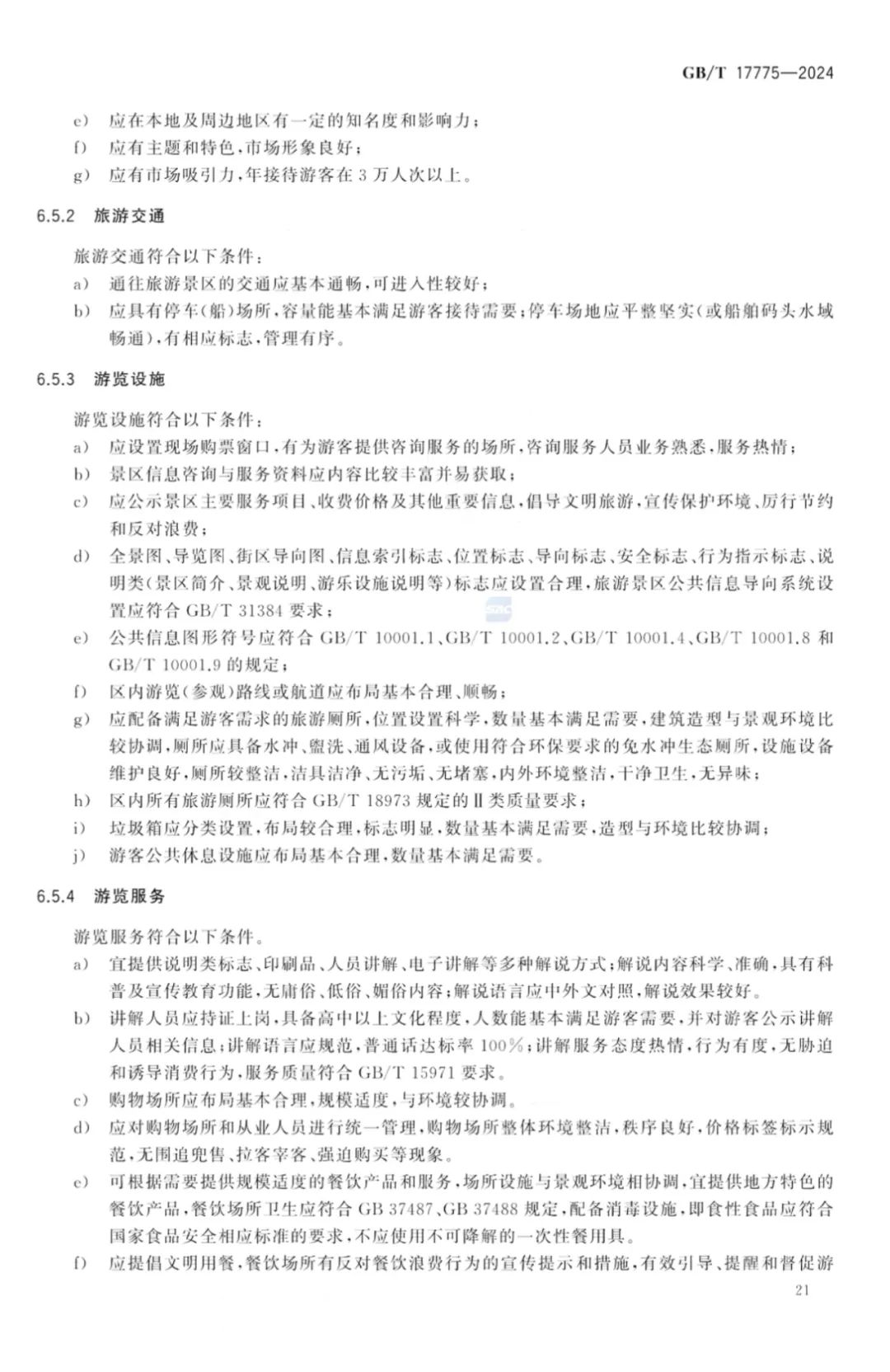
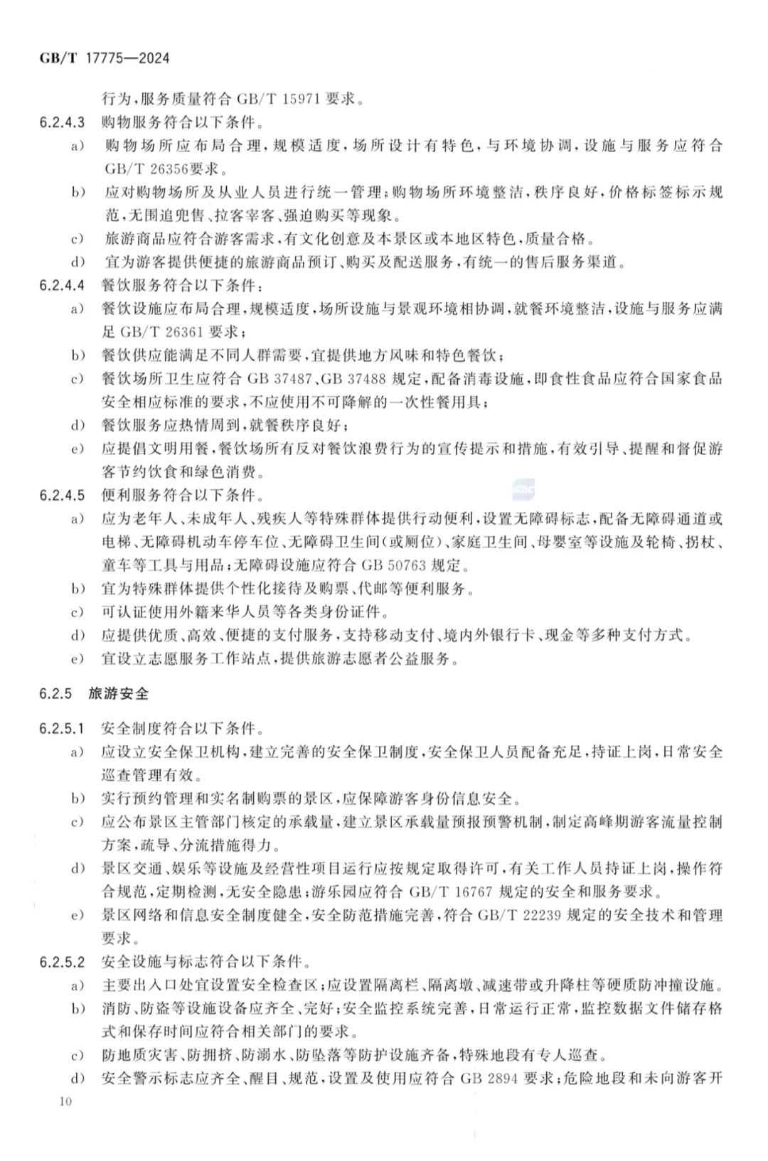
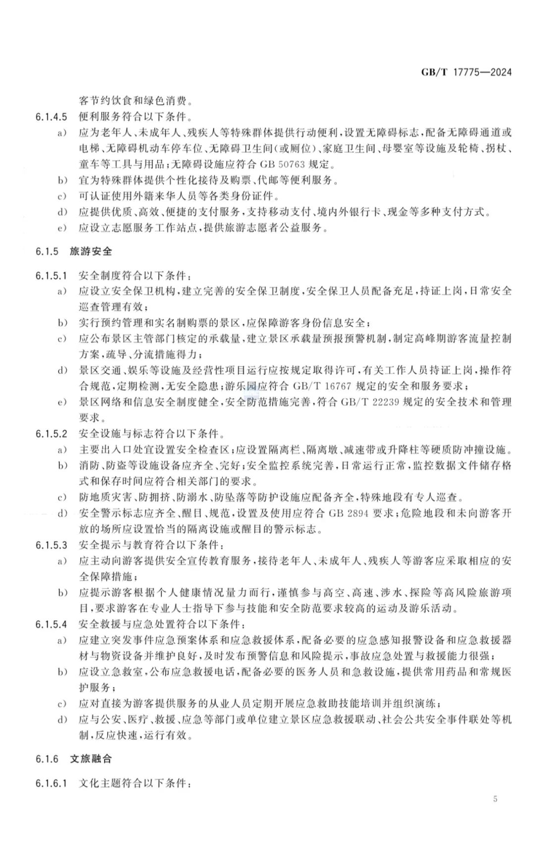
经国标委批准,新版国家标准《旅游景区质量等级划分》(GB/T 17775-2024)将于2025年3月1日起实施。全文如下:
来源:全国旅游标准化技术委员会
作者:王若溪
返回上一页
指导单位:海口市旅游和文化广电体育局 主办单位:海口阳光旅游信息与文化传播中心
电话:0898-68723592
琼ICP备19003582号
琼公网安备46010502000334号
指导单位:海口市旅游和文化广电体育局
主办单位:海口阳光旅游信息与文化传播中心
电话:0898-68723592
琼ICP备19003582号
琼公网安备46010502000334号