• 政务网
  • 微信
  • 专题
面朝大海 心暖花开
阳光海口欢迎您!
 当前位置: 首页 > 旅游资讯
 
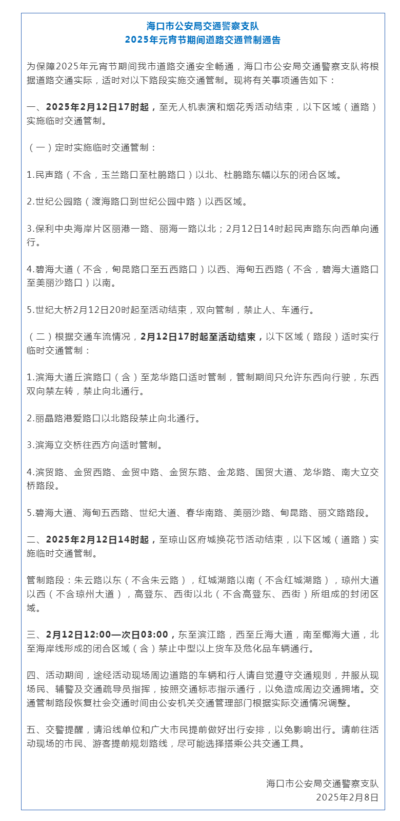
世纪大桥禁止行人、车辆通行!海口元宵烟花晚会临时交通管制→

为确保大家安全

2月12日20时起

至海口元宵烟花晚会结束

海口世纪大桥实行双向交通管制

期间禁止行人、车辆通行

电梯也将关停

交警蜀黍已经发布通告啦

小编温馨提示

请大家注意交通管制时间

合理安排出行路线

提前规划好绕行方案

谨记安全第一哦

只有在安全的前提下

才能尽情享受这场浪漫的烟花之约

 
时间:2025/2/10
来源:海口市旅游文体局 海口旅游
 
返回上一页
 
指导单位:海口市旅游和文化广电体育局  主办单位:海口阳光旅游信息与文化传播中心
电话:0898-68723592
琼ICP备19003582号 琼公网安备46010502000334号
指导单位:海口市旅游和文化广电体育局
主办单位:海口阳光旅游信息与文化传播中心
电话:0898-68723592
琼ICP备19003582号
琼公网安备46010502000334号