• 政务网
  • 微信
  • 专题
面朝大海 心暖花开
阳光海口欢迎您!
 当前位置: 首页 > 旅游资讯
 
国庆嗨游海口 景区景点活动总集

  海口此次国庆金秋文旅消费“潮流”季活动,通过旅游与文体活动的深度融合,营造良好消费氛围,激发市民游客消费热情,促进消费市场持续复苏和产业高质量发展,持续擦亮椰城多样化城市名片,打造海口年轻、时尚、独具韵味的品牌形象。

  01.庆国庆 欢乐沉浸式体验

  红旗飘飘庆国庆,国庆7天游海口,一起来电影公社打卡穿越时空,七大主题嗨翻天。国庆小长假进入景区解锁你的专属玩法,享一步一景的沉浸体验,品悠悠旧时光。在电影公社向阳花广场,每天10:01分举行升旗仪式。五星红旗迎风飘扬的时候,一起传唱红歌。从进入景区那一刻,无论是民俗绝活、杂技表演、特色弹唱、中国功夫、再现芳华等节目的表演。南洋街景区感受“青竹红袍”、1942·芳华景区体验抗战时期谍战至极的“绳”“狼”对决、东方红景区在海口体会到地地道道老北京味儿等。

  在海口观澜湖旅游度假区,2021第二届海南温泉文化旅游节暨全民健康季正式启动,本次活动有温泉谷标志性网红打卡活动、温泉美食节、玩转观澜湖、BBQ爬梯夜、拍摄“温泉+”主题推广Vlog、温泉交友狼人杀、温泉彩色酷跑、篝火电音派对八大品牌活动,时间跨度长、活动内容多。还推出了幸运转盘、温泉盲盒、千元礼包等优惠。

  每逢节假日到访椰城,玩长影看熊猫是标配。长影环球100奇幻乐园在国庆假期推出新潮玩法及精彩纷呈的主题活动及民族表演,营造出浓厚、欢乐的节日氛围。在园区魔幻谷区域,“食通天”美食一条街,是吃货游客一定要打卡的地方。神秘人气网红美食助阵美食嘉年华,一路“逛吃”,唤醒沉睡的味蕾。园内商店将推出促销优惠活动,覆盖服饰、文创、手工艺品、玩具等多品类商品,满足游客的购物需求。国庆期间,乐园近30项集科技、冒险、演艺、观光融于一体的世界顶级沉浸式游乐项目等待游客打卡、体验,还有轮番上演红动鼓舞、旗舞及DJ民族风互动表演,为市民游客奉上精彩绝伦的视听盛宴。

  骑楼老街是海口的一张名片。国庆期间,沉浸式数字光影也将骑楼装扮,一幕幕喜庆主题画面即将上演,使骑楼老街更加的多姿多彩。国庆“表白祖国”主题歌会、“滚烫的心”爱国主题摇滚专场等,将用脍炙人口的旋律向伟大的祖国表白,用动情的歌声礼赞我们可爱的祖国。

  在海口湾演艺中心,沉浸式话剧《偷心晚宴》,剧如其名,无论是观剧体验还是从内容本身出发,它都足以“偷心”,基本场场售罄,红毯仪式、烛光晚餐、近景魔术、豪门夜宴……这一场混乱、性感又正义的沉浸式戏剧的大幕,即将在这里拉开。无论是剧场复古又代入感十足的布景还是搞笑荒诞的剧情都值得你到场一刷!

  02.假期科普研学 撒欢乡野

  国庆期间逛海南热带野生动植物“涨”动植物知识,世界动物日科普文化节探索揭秘之旅与动物们一起过节。与秋天相遇,成就自然科学未来之星。《我和我的祖国》海野国庆音乐会燃情唱响;10月4日恰逢第90个世界动物日,海野将举办世界动物日科普文化节系列活动,精彩又好学的活动一个接一个,小小海野科普宣讲员、海野科普大讲堂、动物主题科普展览、海野线上科普知识趣味问答……来海野欢度国庆,总有一款“精彩”适合您。

  海口热带农业科技博览园为热爱科普的市民游客准备了丰富的国庆科普大礼包。《海南人的椰子世界》用科学的知识解读海南人生活里的椰子密码;《见血封喉》和《橡胶故事》为您打开传奇故事里的植物秘密,一起了解古人利用见血封喉树的科学依据。

  国庆期间,到访海口火山口公园,山歌和石山八音唱响,火山山歌内容丰富,歌调众多、旋律优美,是海口市非物质遗产,传唱火山人民美好生活,感受欢乐喜庆的国庆节日氛围。体验亲子乐园,品尝火山美食,野战CS、山地越野车等。

  03.美丽乡村展新颜  乡土野趣

  金秋时节,瓜果飘香。海口周边美丽乡村推出一系列活动,有吃有玩有乐趣!田洋新坡开展“国庆田野‘撒欢’季”活动,采摘基地、文山古村参观,采摘基地夏黑葡萄的品鉴与采摘,体验收获的乐趣!特色定制农家宴,食材新鲜满足味蕾的享受。从“心”出发,欢度国庆,别样冯塘。到冯塘来张“我和国旗合个影”,金秋冯塘绿园限量提供有机蔬菜采摘体验,徒步观光冯塘古村,到热带雨林溪谷——龙栖谷醉氧,品当地特色农产品,喝杯橄榄汁,或莲花茶。

  游览美丽乡村、千年古宅、古井、红色文化仲恺农民协会遗址,参加红色主题绘本活动,看星空电影。演丰镇将举办炫酷机车车队游览活动推介美兰美丽乡村。芳园国际艺术村举办汉服文化推广大使选拔赛。走进海控瑶城欣赏建筑艺术,农耕体验、豆藤市集、赶海活动等。到连理枝渔家乐多样新玩法、新活动以及丰盛美食带你国庆七天乐不停。东寨港红树林里乘坐游船欣赏红树林湿地,了解生态环保知识,赏飞鸟、滩蟹、红树林看海上日落。大致坡镇美贴村游览进士古村、牌坊、莲花基地玻璃栈道,体验冷泉鱼疗、莲花茶和莲花鸡汤火锅。三江镇文化站以及莲雾庄园听八音、盅盘舞、公仔戏等展演。

  绿水青山、田园风光、乡土文化……这个国庆节,心动不如行动,快来一场乡村风情生态之旅吧!  


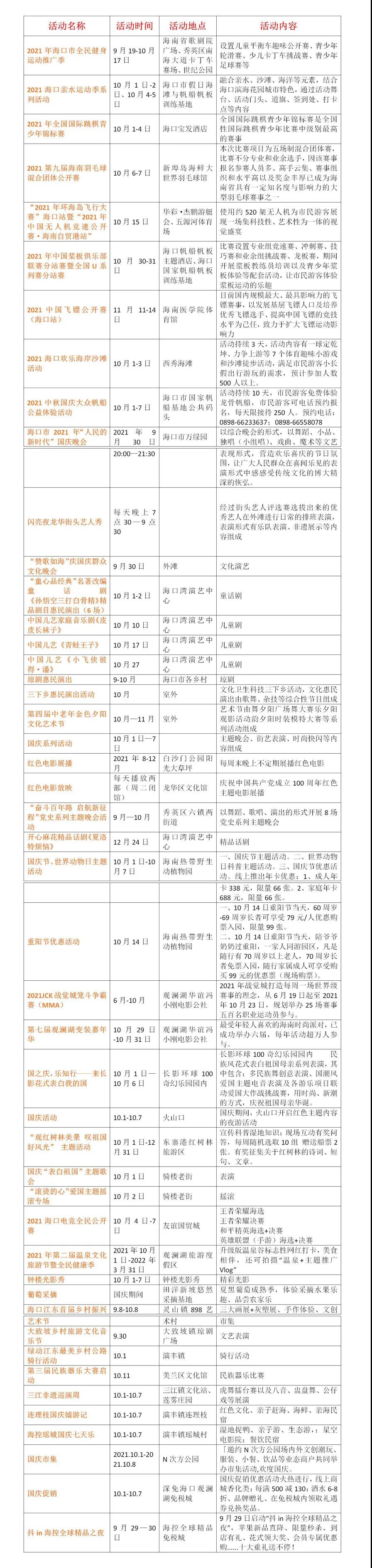
国庆嗨游海口活动一览表

 

 
时间:2021/9/30
来源:海口市旅游文体局 海口旅游
 
返回上一页
 
指导单位:海口市旅游和文化广电体育局  主办单位:海口阳光旅游信息与文化传播中心
电话:0898-68723592
琼ICP备19003582号 琼公网安备46010502000334号
指导单位:海口市旅游和文化广电体育局
主办单位:海口阳光旅游信息与文化传播中心
电话:0898-68723592
琼ICP备19003582号
琼公网安备46010502000334号