• 政务网
  • 微信
  • 英文版
  • 专题
 
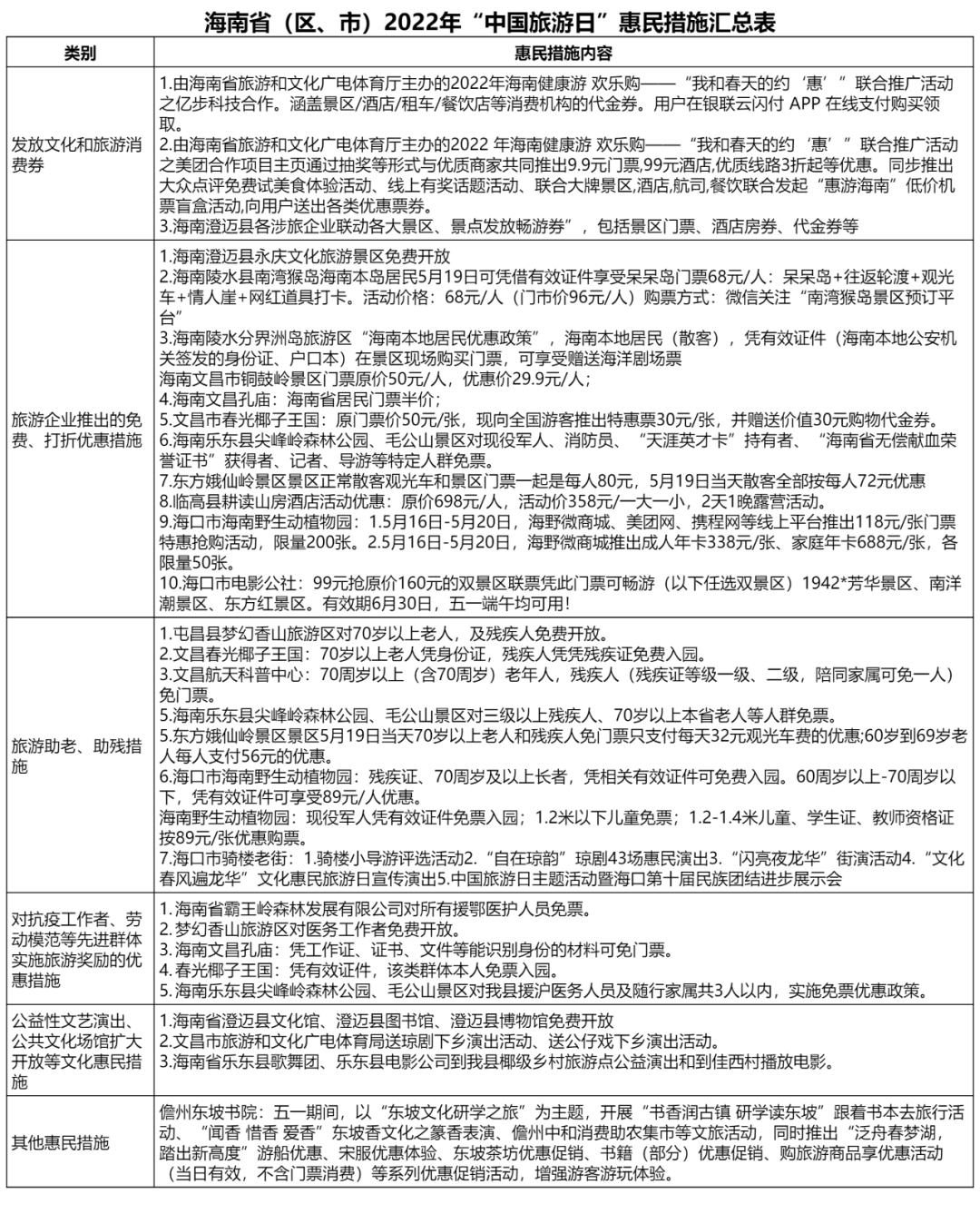
2022年“中国旅游日”惠民措施
  1、海南野生动植物园:1.5月16日-5月20日,海野微商城、美团网、携程网等线上平台推出118元/张门票特惠抢购活动,限量200张。2.5月16日-5月20日,海野微商城推出成人年卡338元/张、家庭年卡688元/张,各限量50张。
  2、海南野生动植物园:残疾证、70周岁及以上长者,凭相关有效证件可免费入园。60周岁以上-70周岁以下,凭有效证件可享受89元/人优惠。
  3、海南野生动植物园:5月19日当天,凡获海南省级和海口市政府市级行政主管部门颁发的抗疫工作者、劳动模范、英雄模范、先进工作者,凭相关有效证件可免费入园。

  4、海南野生动植物园:现役军人凭有效证件免票入园;1.2米以下儿童免票;1.2-1.4米儿童、学生证、教师资格证按89元/张优惠购票。

  5、电影公社:99元抢原价160元的双景区联票凭此门票可畅游(以下任选双景区)1942*芳华景区、南洋潮景区、东方红景区。有效期6月30日,五一端午均可用!

  6、骑楼老街:1.骑楼小导游评选活动2.“自在琼韵”琼剧43场惠民演出3.“闪亮夜龙华”街演活动4.“文化春风遍龙华”文化惠民旅游日宣传演出5.中国旅游日主题活动暨海口第十届民族团结进步展示会


 
时间:2022/5/18
来源:市旅游文体局
 
返回上一页
 
指导单位:海口市旅游和文化广电体育局  主办单位:海口阳光旅游信息与文化传播中心
电话:0898-68723592
琼ICP备19003582号 琼公网安备46010502000334号
指导单位:海口市旅游和文化广电体育局
主办单位:海口阳光旅游信息与文化传播中心
电话:0898-68723592
琼ICP备19003582号
琼公网安备46010502000334号