• 政务网
  • 微信
  • 英文版
  • 专题
 
多项主题活动+惠民措施!2022年“中国旅游日”海南文旅送大礼
  这个五月,你打算去哪玩?赶紧来畅游海南椰岛风光吧!体验“趣”玩海南、解锁海南“N”多玩法、导游达人带你“玩转”全省。“中国旅游日”将至,海南省旅游和文化广电体育厅积极组织全省各市县旅文部门及旅游企业紧紧围绕“心旅程·向海南”的主题,精心策划20余项主题活动并推出多达23项惠民措施,全省各市县联袂呈现精彩的旅游消费主题活动,向广大市民游客献上“中国旅游日”精彩盛宴。
  活动丰富 体验“趣”玩海南
  据了解,2022年“中国旅游日”海南省分会场暨美好新海南·环岛欢乐行(第四届)美丽海南乡村主题游开幕式暨海口站将于5月19日在海口龙浩·一亩时光田园举行。开幕式现场将推出涵盖旅游休闲项目、文化互动项目、体育赛事项目等多种类型的旅游精品路线,同时,现场还将举办海南乡村旅游推介、百人美丽乡村骑行游、亲子平衡车定向趣味赛、国潮汉服秀、传统体育趣味挑战、海口乡土、乡创、美食、非遗市集、星光音乐颂等系列精彩活动。

游客畅游琼海市博鳌镇留客村。袁琛 摄
  值得一提的是,“云”旅游、“云”逛街、“云”看展将成为今年中国旅游日海南省分会场一大新景观。海南将邀请多名旅游达人、主播通过“创意旅拍+旅行直播”方式,集合乡村旅游、航天旅游、康养旅游、森林旅游、非遗旅游等7大主题、多角度实景展示海南丰富的文化和旅游产品项目。
  “中国旅游日”海南省分会场将赴五指山、文昌、琼海、博鳌、三亚、儋州、昌江、定安、万宁、海口等十个市县进行11场海南旅游文化主题线上直播。其中,东方市推出彩色趣跑 FUN肆热情、东方“情”:“爱”要美美拍下来、“新鲜”动手摘初夏助农采摘节、东方“韵”传承技艺海南非遗传承手工艺品展,三亚市推出“岛民玩转大三亚”等多项丰富的旅游主题活动。儋州市开展东坡文化主题旅游活动,推出宋服、游船、茶坊与书籍的优惠促销,增强游客游玩体验。
游客在三亚南山文化旅游区游览。陈文武 摄
  优惠多多 共享旅游发展成果
  海南省各涉旅企业联动各大景区、景点发放畅游券,包括景区门票、酒店房券、代金券等,部分景区推出针对老人、残疾人、现役军人以及教师等特定人群的优惠方案。同时举办琼剧、公仔戏、公益电影下乡,“自在琼韵”琼剧43场惠民演出、“闪亮夜龙华” 街演活动、“文化春风遍龙华”文化惠民旅游日宣传演出、中国旅游日主题活动暨海口第十届民族团结进步展示会等多场文化惠民演出活动,丰富市民游客精神文化生活。
  我省各免税店、景区景点、酒店民宿、公共博物馆、纪念馆纷纷推出免费或优惠方案,活动类别丰富多样,包括免税购物、雨林探秘、海岛生活、亲子体验、助农集市等,部分景区(点)更是贴心针对贫困家庭、残疾人、老年人、学生等特殊群体,提供不同程度的优惠措施;更有对抗疫工作者、劳动模范等先进群体提供特别优惠方案,让群众共享旅游发展成果。
游客在三亚海旅免税城选购电子产品。武威 摄

  此外,省旅文厅大力推广2022年第二季健康游 欢乐购——“我和海南的约‘惠’”联合推广活动,向全国人民发放海南旅游消费大礼包,内含机票代金券、免税购物抵用券、酒店优惠券、景区门票优惠券等,结合多元的福利活动和特色旅游线路产品,进一步释放旅游市场潜力,让人们节日乐享海南游,掀起海南旅游狂欢热潮。

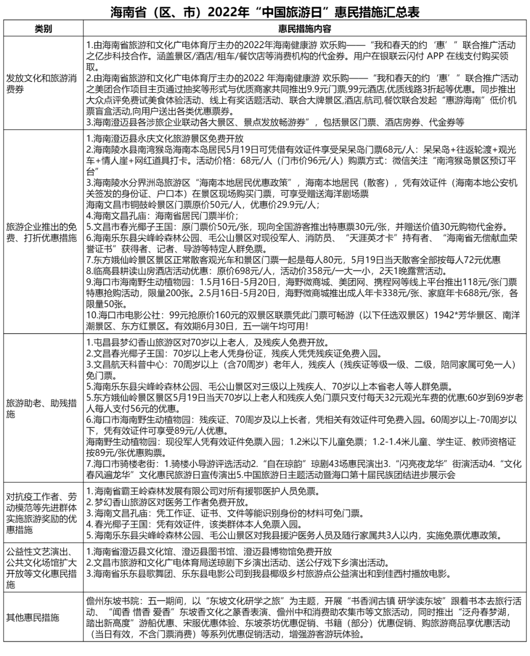
主题活动+惠民措施列表

 
时间:2022/5/18
来源:海口市旅游文体局 海口旅游
 
返回上一页
 
指导单位:海口市旅游和文化广电体育局  主办单位:海口阳光旅游信息与文化传播中心
电话:0898-68723592
琼ICP备19003582号 琼公网安备46010502000334号
指导单位:海口市旅游和文化广电体育局
主办单位:海口阳光旅游信息与文化传播中心
电话:0898-68723592
琼ICP备19003582号
琼公网安备46010502000334号